

近日,中国建筑业协会建筑安全与机械分会公布了2024年度建筑业AAA级信用企业(建筑施工机械设备企业)评价结果,建工设备租赁成功入选,成为安徽省唯一一家“2024 年度建筑业AAA级信用企业(建筑施工机械设备企业)”。


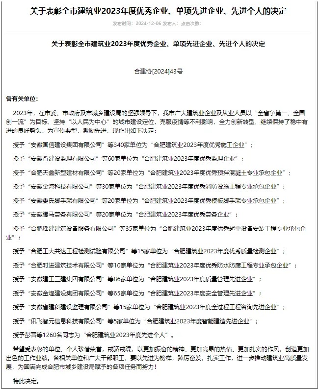
喜事连连,在合肥市建筑工程协会发布的《关于表彰全市建筑业2023年度优秀企业、单项先进企业、先进个人的决定》中,建工设备租赁获得“合肥建筑业2023年度优秀起重设备安装工程专业承包企业”称号。
上述荣誉,既是对建工设备租赁秉持诚信经营理念、服务保障客户安全高效生产的充分肯定,也是对公司起重设备安装工程领域专业能力水平的高度认可。建工设备租赁将以此为新起点,持续加大设备转型升级、技术攻关研发、专业人才培养等方面投入,践行诚信经营宗旨,坚持以品质创品牌、以服务赢市场,擦亮金字招牌,彰显国企担当,为行业高质量发展贡献更大力量!
TOP